研究基础设计的自动化优化:杜伦大学研究项目
项目概述

       在该研究项目由杜伦大学工程硕士生 Arthur Chai 与 Arup 和 Oasys 合作开展,旨在解决土木工程中基础设计和影响评估的复杂挑战。该区域在确保结构完整性、安全性和成本效益方面发挥着至关重要的作用。选择正确的基础策略需要仔细考虑土壤特性、结构要求和场地限制等因素。本研究探讨了优化技术如何提供理想的负载曲线,提高效率和可靠性,同时最大限度地减少对现有资产的影响。该研究从 Arup 最近交付的一个现实项目中汲取灵感,并使用基于云的 2D 岩土分析软件 Oasys Gofer。

      在这里阅读完整的研究论文

本项目中使用的软件

Oasys 如何证明其价值

       主要目标是开发一种有效的优化方案,为因浅砖石网络铁路隧道的存在而具有复杂约束的场地选择最佳加载曲线。采用传统的手动方法进行基础优化非常耗时,因为必须执行许多有限元分析 (FEA) 并手动选择最适合标准的模型。这种方法也很难跨项目重复使用。

      为了克服这一挑战,亚瑟知道自动化方法将是最有效的。他查阅了相关文献和优化技术,并使用 Oasys Gofer 内的应用程序编程接口 (API) 找到最有效的基础布局,同时最大限度地减少隧道衬砌中的应力。最终目标是能够利用真实的项目数据来验证优化方案,为行业从业者提供切实可行的建议。

      “Gofer 是一款基于云的软件,支持特别有用的 API 功能,这在项目期间的岩土 FEA 软件中相对不常见(而且很可能仍然如此),并且使工作流程更加灵活。” – 亚瑟·柴

 自动化工具

      使用 Python 开发了一种具有包装函数的遗传算法优化器形式的自动化工具,通过最小化浅层隧道中的环向应力来优化基础布局。通过 Gofer 的 API 集成,可以通过编程方式生成、分析和后处理 FEA 模型。在优化过程从头到尾运行之前,需要用户提供选定的输入,而无需用户干预。该工具会在基础荷载移动时进行调整,并确保它们不会超过土壤的承载能力。它具有初始基础坐标的网格采样和自定义突变函数,该函数会扰乱上一代表现最佳的基础集的坐标。它会自动诊断 API 错误并进行纠正,并具有灵活的框架,允许将来进行修改。

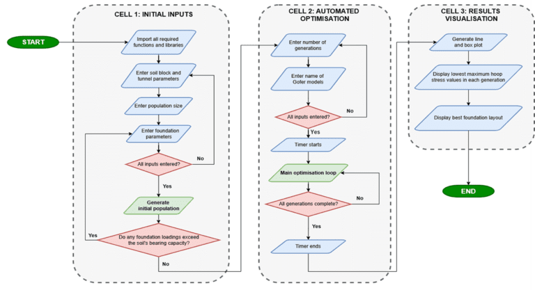
        显示所开发的优化器的主要结构的简化高级流程图。这些进程根据其相应的 Jupyter Notebook 单元进行分组。
优化后结果 
       测试了单隧道问题,成功降低了最大环向应力。然后根据最小值图对这些结果进行评估,该最小值图显示可实现的最大环向应力值 (~175.7-179kPa),最小值为基础距隧道中心 2.15m 的位置。最大环向应力值的精度为±0.1kPa,相应的基础位置精度为±0.5m。每个模型平均需要 31.8 秒来计算(100 次迭代需要 53 分钟)。该工具经过扩展,涵盖了两个隧道、三个基础的问题,该问题也得到了成功优化,导致最大环向应力从略低于 176.5kPa(总体最差)降低到 173.23kPa(总体最佳)。

 总结和主要学习内容


          该项目的主要亮点是开发一个自动化脚本,该脚本调用 Gofer API 根据选定的用户输入来构建、分析和后处理模型。这避免了大量手动设置的需要,并为传统岩土建模工作流程提供了更简单的替代方案。该脚本已成功用于通过调整基础布局来最大限度地减少隧道环向应力。


        结果发现,可以在隧道周围实施定制的自适应网格划分,以进一步提高准确性和精度。 Arthur 得出结论,未来可以将多个目标函数和内置 Gofer 功能添加到优化器中,以增强其功能,包括土壤分层和地下水水力梯度。

       

       我们要感谢杜伦大学工程硕士生 Arthur Chai 和 Charles Augarde 教授与我们在这个创新项目上的合作。